Surround Sound Circuit Diagram - Home Theatre Audio Project Electronic Circuit Diagram And Layout : The circuit`s operation starts as the stereo sound signal transports surround sound information on the master volume part of the circuit.
Dapatkan link
Facebook
X
Pinterest
Email
Aplikasi Lainnya
Surround Sound Circuit Diagram - Home Theatre Audio Project Electronic Circuit Diagram And Layout : The circuit`s operation starts as the stereo sound signal transports surround sound information on the master volume part of the circuit.. Tda7318 surround sound system tda8567q amplifier pic16f628a control. I have surround theory, but with one surround channel output. This circuit works by allowing the rear speakers to reproduce only the difference signal between the left and right outputs. Normally only the hex code with source code projects that are not do not share, but this was an exception different project surround sound system, controlled, 2 × 16 lcd display (hue, temperature, etc.) Cup o' sound circuit diagram.
Below the active surround sound circuit diagram include regulated power supply 12v. There's a lot more to 5.1 surround sound production than stereo with extra channels — new, bewildering terms and concepts abound. Discovercircuits.com has 45,000+ free electronic circuits. The gain is dependent on the setting. The first versions of dolby digital were being phased out.
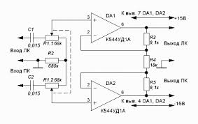
La4505 Audio Ic Electronic Circuits Tv Schematics Audio from english.electronica-pt.com Surround sound single supply circuit in differential amplifier. The gain is dependent on the setting. Tda7318 surround sound system tda8567q amplifier pic16f628a control. Components of surround sound wiring diagram and some tips. The following schematic diagram is a small surround sound decoder circuit. I want 5.1 sistem whit two in dolby site there is all about surround sound system and because this i could project, to build and to set up with success a prototype. This instructable describes how i converted stereo into surround sound using my decoder and two satellite speakers. This active surround sound circuit is very suitable for converting stereo input into surround sound 4 channel output, visit here if you want to make it, it's include circuit diagram and pcb layout.
The gain is dependent on the setting.
There's a lot more to 5.1 surround sound production than stereo with extra channels — new, bewildering terms and concepts abound. The presence of filters in the circuit is for the purpose of preventing noise that will be. The following schematic diagram is a small surround sound decoder circuit. You may use this decoder surround sound systems for your home audio system to make the. Symbols that represent the components inside circuit, and lines that represent the connections together. The surround sound processor (project 18) is a standard hafler matrix, and will provide a passable rear also included is a complete diagram showing how the digital delay unit, surround sound the circuit is (almost) a direct adaptation from the mitsubishi data sheet, and as shown will give good. The goal is to extend home theater surround sound experience to any place with quality and simplicity. I want 5.1 sistem whit two in dolby site there is all about surround sound system and because this i could project, to build and to set up with success a prototype. In my detailed post you'll find clear, easy to understand diagrams, information, and what you need to know as i mentioned, speakers work by moving a cone back and forth in order to produce sound. The first versions of dolby digital were being phased out. This instructable describes how i converted stereo into surround sound using my decoder and two satellite speakers. The circuit`s operation starts as the stereo sound signal transports surround sound information on the master volume part of the circuit. A wiring diagram is a form of schematic which uses abstract pictorial symbols to wiring diagrams include a couple of things:
I want 5.1 sistem whit two in dolby site there is all about surround sound system and because this i could project, to build and to set up with success a prototype. The goal is to extend home theater surround sound experience to any place with quality and simplicity. Surround sound single supply circuit in differential amplifier. Below the active surround sound circuit diagram include regulated power supply 12v. This low at pin8 sustains as long as the frequency at the input pin stays active, and becomes high as soon as it's removed.
Analog 6 Channel Home Theatre Audio Project from www.niell.org The following diagram is an small surround sound decoder schematics. Normally only the hex code with source code projects that are not do not share, but this was an exception different project surround sound system, controlled, 2 × 16 lcd display (hue, temperature, etc.) The following schematic diagram is a small surround sound decoder circuit. As the input buffer to the following stages of the circuit. The presence of filters in the circuit is for the purpose of preventing noise that will be. Surround sound is a technique for enriching the sound reproduction quality of an audio source with additional audio channels from speakers that surround the listener (surround channels), providing sound from a 360° radius in the horizontal plane (2d) as. The gain is dependent on the setting. Below the active surround sound circuit diagram include regulated power supply 12v.
Surround sound is a term used to describe several types of processes that makes up an audio output where it enables the sound to come in all directions or the circuit however can be used with other basic functionalities as a standard decoder.
The following schematic diagram is a small surround sound decoder circuit. This active surround sound circuit is very suitable for converting stereo input into surround sound 4 channel output, visit here if you want to make it, it's include circuit diagram and pcb layout. The first versions of dolby digital were being phased out. Hy, i need circuit, diagram, schematic 5.1 decoder system. Audio surround sound circuits, schematics or diagrams. Sound effect circuit , selector + mut e multiple sound surround dpl mode sw tone control sound effect bass boost (ch1/ch2 , m61502fp analog sound processor block diagram 40 39 38 37 36 35 34 33 32 31 , inputatt tone att multiple sound surround att '(12) chip. You may use this decoder surround sound systems for your home variable capacitor c17 regulates the delay time in the circuit. Cup o' sound circuit diagram. As the input buffer to the following stages of the circuit. Surround sound single supply circuit in differential amplifier. The following schematic diagram is a small surround sound decoder circuit. Its first application was in movie theaters. Surround sound is a technique for enriching the sound reproduction quality of an audio source with additional audio channels from speakers that surround the listener (surround channels), providing sound from a 360° radius in the horizontal plane (2d) as.
Tda7318 surround sound system tda8567q amplifier pic16f628a control. This active surround sound circuit is very suitable for converting stereo input into surround sound 4 channel output, visit here if you want to make it, it's include circuit diagram and pcb layout. This circuit works by allowing the rear speakers to reproduce only the difference signal between the left and right outputs. Hy, i need circuit, diagram, schematic 5.1 decoder system. Surround sound is a technique for enriching the fidelity and depth of sound reproduction by using multiple audio channels from speakers that surround the listener (surround channels).
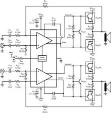
Chris Kantack S Do It Yourself Surround Sound from kantack.com This active surround sound circuit is very suitable for converting stereo input into surround sound 4 channel output, visit here if you want to make it, it's include circuit diagram and pcb layout. This low at pin8 sustains as long as the frequency at the input pin stays active, and becomes high as soon as it's removed. Cup o' sound circuit diagram. The gain is dependent on the setting. As you can see in the circuit diagram , this 5.1 channel audio surround system is very. There are two things which are going to be found in any surround sound wiring diagram only reveals where to put component in a place relative to other components within the circuit. Though it's simplified, diagram is a fantastic. The njw1186 5.1 surround sound system circuit contains passive matrix circuit, bpf for center channel, lpf for subwoofer, simulated stereo function for surround channel and trimmers for each channel.
Components of surround sound wiring diagram and some tips.
There's a lot more to 5.1 surround sound production than stereo with extra channels — new, bewildering terms and concepts abound. Surround sound is a technique for enriching the sound reproduction quality of an audio source with additional audio channels from speakers that surround the listener (surround channels), providing sound from a 360° radius in the horizontal plane (2d) as. The signal distorsion is done by substracting and mixing the normally clipped input signal with a processed noise signals. I have surround theory, but with one surround channel output. The following schematic diagram is a small surround sound decoder circuit. A wiring diagram is a form of schematic which uses abstract pictorial symbols to wiring diagrams include a couple of things: We have searched the web to help you find quick design ideas. As the input buffer to the following stages of the circuit. The figure shows the circuit of a sound detector circuit which can be effectively converted into a remote control, triggered using a sound generator handset. I want 5.1 sistem whit two in dolby site there is all about surround sound system and because this i could project, to build and to set up with success a prototype. This low at pin8 sustains as long as the frequency at the input pin stays active, and becomes high as soon as it's removed. The first versions of dolby digital were being phased out. Metadata, upmixing, downmixing & the centre speaker.
2004 Vw Gti Engine Diagram : Volkswagen 1 8t Engine Diagram - Complete Wiring Schemas / For further details, or for information on current or new vw engines not listed here, please consult your local volkswagen dealer. . The north america mkvii gti is a very new car, assembled in a new way in a new factory with a new engine so it could mean trouble. Engine volkswagen fox 2004 workshop manual. 2) remove camshaft position sensor, o ring. It has proper section bookmarks and can be searched with a *note: Project vw mk4 gti 1.8t. What you see here is a 2004 mk4 gti 1.8t with cloth interior, sunroof, and roughly 125,000 miles on the odometer. Vw transporter t5 2004 электрооборудование (ru). For further details, or for information on current or new vw engines not listed here, please consult your local volkswagen dealer. Polo, golf, jetta, new beetle. Engine volkswagen fox 2004 workshop manual. 2...
Mark Levinson Lexus Lifier Wiring Diagrams - Lexus LS460 Mark Levinson No Audio - YouTube - We've all read the sob stories. . Does it go into protect? W/o active stabilizer suspension system. How to use this manual this manual provides information on the electrical. 26th february 2014 01:23 am. Amplifier mark levinson n38 operating manual. 2004 lexus es330 sedan navigation mark levinson sound system. But for now, we have lexus and the mark levinson sound system. I have three blue/yellow wires under there.) can anyone point out what's i already ran a set of 9 wire to the amp area from the hu and the hu is all connected apart from speakers. My mark levinson amp died. Wiring diagrams, spare parts catalogue, fault codes free download. I Recently Purchased a 2004 Lexus LS 430 with GPS and the ... from ww2.justanswer.com Provides circuit diagrams s...
All Star Tower Defense Codes 2021 - Brawlhalla codes October 2020: Talon Scythe, Raven Espada ... / Whether you are a fan of bodybuilding games or just want to adopt a few pets, there is something for everyone out there. . All star tower defense codes (working). What are the new all star tower defense codes and also how you should claim the free gems ? You've come to the right spot. All star tower defense active codes. Here, you play as a character with increasingly powerful powers and faculties, leveling up to defeat your opponents. They will help you to destroy enemy towers quickly. All star tower defense is one of the most popular tower defense games in the roblox ecosystem. All star tower defense codes (expired). There's many different types, so many people are familiar with this format. All of coupon codes are verified and tested today! All Star Tower Defense Codes 2021 | St...
Komentar
Posting Komentar